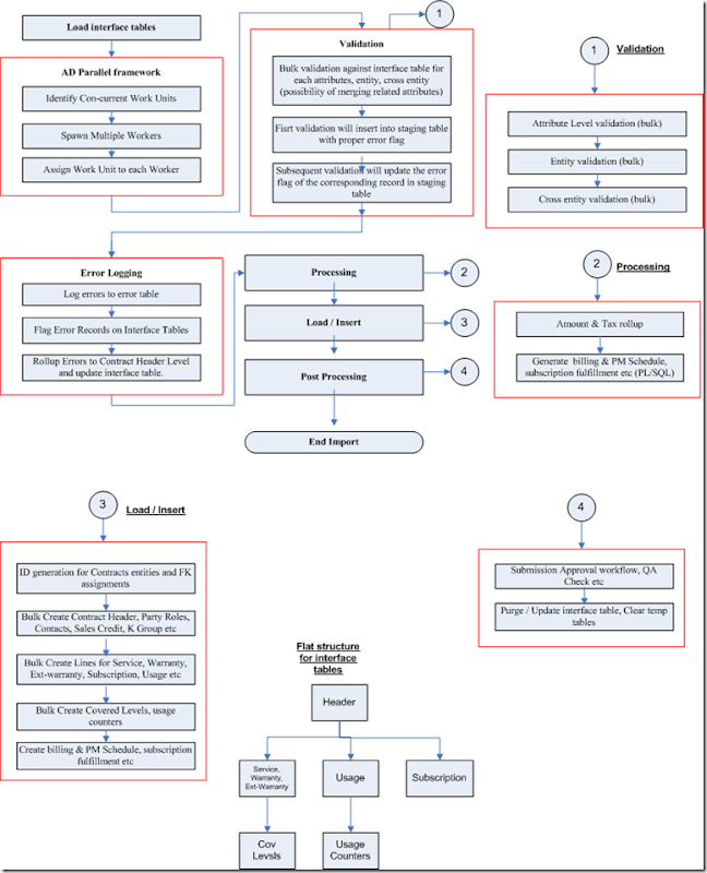
High Level Process :-
#1 Service Contracts import Program :- This program does the validation and import of the interface table data to our base tables.
#2 Service Contracts Import Purge :- This program can be run to purge the successfully processed records.
Architecture :-
List of Interface Tables :-
OKS_HEADERS_INTERFACE :- This table must be populated with all Header details,along with the batch number. Header_interface_id is the primary key to all the other interface tables.
OKS_LINES_INTERFACE :-This table must be populated with the line details,with proper header_interface_id. Line_interface_id is the primary key.Populate the Header_interface_id from oks_headers_interface.
OKS_COVERED_LEVELS_INTERFACE :- This table should be populated with all covered level details.covered_level_interface_id is the primary key.Populate line_interface_id from the oks_lines_interface.
OKS_USAGE_COUNTERS_INTERFACE :- This table must be populated with the counter details. Usage_counter_interface_id is the primary key for this table.Line_interface_id must be populated from oks_lines_interface.
OKS_SALES_CREDITS_INTERFACE :- This should be populated with the sales credit details.sales_credits_interface_id being the primary key.Header_interface_id should correspond to the oks_headers_interface
OKS_NOTES_INTERFACE :- Populate this table with required notes information. Notes_interface_id is the primary key.The header_interface_id and line_interface_id should be populated corresponding to the header_interface_id of the oks_headers_interface table and line_interface_id from the oks_lines_interface.
Table : OKS_HEADERS_INTERFACE
Primary Key : OKS_HEADERS_INTERFACE_PK (HEADER_INTERFACE_ID)
Unique Index : OKS_HEADERS_INTERFACE_U1(HEADER_INTERFACE_ID)
Not Unique Index : OKS_HEADER_INTERFACE_N1 (BATCH_ID)
OKS_HEADERS_INTERFACE COLUMNS
Table : OKS_LINES_INTERFACE
Primary Key : OKS_LINES_INTERFACE_PK (LINE_INTERFACE_ID)
Unique Index : OKS_LINES_INTERFACE_U1 (LINE_INTERFACE_ID)
Not Unique Index : OKS_LINES_INTERFACE_N1 (HEADER_INTERFACE_ID)
OKS_LINES_INTERFACE COLUMNS
Table : OKS_COVERED_LEVELS_INTERFACE
Primary Key : OKS_COVERED_LEVEL_INTERFACE_PK (COVERED_LEVEL_INTERFACE_ID)
Unique Index : OKS_COVERED_LEVEL_INTERFACE_U1 (COVERED_LEVEL_INTERFACE_ID)
Not Unique Index : OKS_COVERED_LEVEL_INTERFACE_N1 (LINE_INTERFACE_ID)
OKS_COVERED_LEVELS_INTERFACE COLUMNS
Table : OKS_USAGE_COUNTERS_INTERFACE
Primary Key : OKS_USAGE_COUNTERS_INTERFACE (USAGE_COUNTER_INTERFACE_ID)
Unique Index : OKS_USAGE_COUNTER_INTERFACE_U1 (USAGE_COUNTER_INTERFACE_ID)
Not Unique Index : OKS_USAGE_COUNTER_INTERFACE_N1 (LINE_INTERFACE_ID)
OKS_USAGE_COUNTERS_INTERFACE COLUMNS
Table : OKS_SALES_CREDITS_INTERFACE
Primary Key : OKS_SALES_CREDITS_INTERFACE_PK (SALES_CREDIT_INTERFACE_ID)
Unique Index : OKS_SALES_CREDITS_INTERFACE_U1 (SALES_CREDIT_INTERFACE_ID)
Not Unique Index : OKS_SALES_CREDITS_INTERFACE_N1 (HEADER_INTERFACE_ID)
OKS_SALES_CREDITS_INTERFACE COLUMNS
Table : OKS_NOTES_INTERFACE
Primary Key : OKS_NOTES_INTERFACE_PK (NOTES_INTERFACE_ID)
Unique Index : OKS_NOTES_INTERFACE_U1 (NOTES_INTERFACE_ID)
Not Unique Index : OKS_NOTES_INTERFACE_N1 (HEADER_INTERFACE_ID)
Not Unique Index : OKS_NOTES_INTERFACE_N2 (LINE_INTERFACE_ID)
OKS_NOTES_INTERFACE COLUMNS
- Populate interface tables. Apart from the relevant columns that contain contract information, populate a unique batch id in the batch_id column.
- Run Service Contracts Import program with batch id, mode, number of workers, commit size as input.
- Run the program in Validate only mode .
- Review the output/log file which summarize the successful and failed records.
- Re-run the Program in Import Mode to get the data into the base tables
- Review the imported contract in the Authoring Form.
- Validate the contract by running QA Check.
- Run the Service Contracts import Purge Program to purge the Successful records.
#1 Service Contracts import Program :- This program does the validation and import of the interface table data to our base tables.
| Parameter | Description |
| Mode | Validate Only – Validate the data in interface table before we run import Import – Import the record to service contract. |
| Batch Number | oks_headers_interface.batch_id |
| Number of Worker | Spawned subrequests, use full when processing large number of records. |
| Commit Size | Number of successful records committed to database |
| Parameter | Description |
| Batch Number | oks_headers_interface.batch_id |
| Number of Worker | Spawned subrequests, use full when processing large number of records. |
| Commit Size | Number of successful records committed to database |
List of Interface Tables :-
OKS_HEADERS_INTERFACE :- This table must be populated with all Header details,along with the batch number. Header_interface_id is the primary key to all the other interface tables.
OKS_LINES_INTERFACE :-This table must be populated with the line details,with proper header_interface_id. Line_interface_id is the primary key.Populate the Header_interface_id from oks_headers_interface.
OKS_COVERED_LEVELS_INTERFACE :- This table should be populated with all covered level details.covered_level_interface_id is the primary key.Populate line_interface_id from the oks_lines_interface.
OKS_USAGE_COUNTERS_INTERFACE :- This table must be populated with the counter details. Usage_counter_interface_id is the primary key for this table.Line_interface_id must be populated from oks_lines_interface.
OKS_SALES_CREDITS_INTERFACE :- This should be populated with the sales credit details.sales_credits_interface_id being the primary key.Header_interface_id should correspond to the oks_headers_interface
OKS_NOTES_INTERFACE :- Populate this table with required notes information. Notes_interface_id is the primary key.The header_interface_id and line_interface_id should be populated corresponding to the header_interface_id of the oks_headers_interface table and line_interface_id from the oks_lines_interface.
Table : OKS_HEADERS_INTERFACE
Primary Key : OKS_HEADERS_INTERFACE_PK (HEADER_INTERFACE_ID)
Unique Index : OKS_HEADERS_INTERFACE_U1(HEADER_INTERFACE_ID)
Not Unique Index : OKS_HEADER_INTERFACE_N1 (BATCH_ID)
OKS_HEADERS_INTERFACE COLUMNS
| Name | Datatype | Length | Optionality | Comment |
| HEADER_INTERFACE_ID | NUMBER | NOT NULL | Primary Key | |
| CONTRACT_NUMBER | VARCHAR2 | 120 | NOT NULL | Contract Number |
| CONTRACT_NUMBER_MODIFIER | VARCHAR2 | 120 | NULL | Contract Number modifier |
| CATEGORY | VARCHAR2 | 30 | NOT NULL | Contract Category. Possible values are “SUBSCRIPTION”, “SERVICE” or “WARRANTY” |
| START_DATE | DATE | NOT NULL | Contract start date | |
| END_DATE | DATE | NOT NULL | Contract end date | |
| STATUS_CODE | VARCHAR2 | 240 | NOT NULL | Contract status code. |
| KNOWN_AS | VARCHAR2 | 300 | NULL | Known as |
| DESCRIPTION | VARCHAR2 | 1995 | NOT NULL | Contract description |
| OPERATING_UNIT_ID | NUMBER | NOT NULL | Operating Unit | |
| CUSTOMER_PARTY_NAME | VARCHAR2 | 360 | NULL | Customer Party Name |
| CUSTOMER_PARTY_NUMBER | VARCHAR2 | 30 | NULL | Customer Party |
| CUSTOMER_PARTY_ID | NUMBER | NULL | Customer Id | |
| THIRD_PARTY_NAME | VARCHAR2 | 360 | NULL | Third Party Name |
| THIRD_PARTY_NUMBER | VARCHAR2 | 30 | NULL | Third Party Number |
| THIRD_PARTY_ID | NUMBER | NULL | Third Party | |
| BILL_TO_SITE_USAGE_CODE | VARCHAR2 | 40 | NULL | Not supported |
| BILL_TO_SITE_USAGE_ID | NUMBER | NULL | Bill to site usage id | |
| SHIP_TO_SITE_USAGE_CODE | VARCHAR2 | 40 | NULL | Not supported |
| SHIP_TO_SITE_USAGE_ID | NUMBER | NULL | Ship to usage id | |
| SALESPERSON_NAME | VARCHAR2 | 360 | NULL | Sales Person |
| SALESPERSON_ID | NUMBER | NULL | Sales Person ID | |
| SALESGROUP_ID | NUMBER | NULL | Sales Group ID | |
| CUSTOMER_CONTRACT_ADMIN_NAME | VARCHAR2 | 360 | NULL | Customer Contract administrator |
| CUSTOMER_CONTRACT_ADMIN_ID | NUMBER | NULL | Customer Contract Administrator | |
| CONTRACT_CURRENCY_CODE | VARCHAR2 | 15 | NOT NULL | Contract Currency code |
| CURRENCY_CONVERSION_TYPE | VARCHAR2 | 30 | NULL | Currency Conversion Type |
| CURRENCY_CONVERSION_RATE | NUMBER | NULL | Currency Conversion Rate | |
| CURRENCY_CONVERSION_DATE | DATE | NULL | Currency Conversion Date | |
| AGREEMENT_NAME | VARCHAR2 | 240 | NULL | Agreement Name |
| AGREEMENT_ID | NUMBER | NULL | Agreement Id | |
| PRICE_LIST_NAME | VARCHAR2 | 240 | NULL | Price List Name |
| PRICE_LIST_ID | NUMBER | NULL | Price List Id | |
| PAYMENT_TERMS_NAME | VARCHAR2 | 15 | NULL | Payment Terms |
| PAYMENT_TERMS_ID | NUMBER | NULL | Payment Terms Id | |
| PAYMENT_INSTRUCTION | VARCHAR2 | 3 | NULL | Payment Instruction |
| PO_REQUIRED | VARCHAR2 | 3 | NULL | Po Required |
| PAYMENT_INSTRUCTION_DETAILS | VARCHAR2 | 150 | NULL | Payment Instruction Details |
| PAYMENT_METHOD_CODE | VARCHAR2 | 30 | NULL | Payment Method Code |
| COMMITMENT_ID | NUMBER | NULL | Commitment ID | |
| TAX_EXEMPTION_CONTROL | VARCHAR2 | 30 | NULL | Tax Status |
| TAX_EXEMPTION_NUMBER | VARCHAR2 | 80 | NULL | Tax Exemption Number |
| BILL_SERVICES | VARCHAR2 | 1 | NULL | AR Interface flag |
| BILLING_TRANSACTION_TYPE_ID | NUMBER | NULL | Inventory Transaction type. | |
| ACCOUNTING_RULE_NAME | VARCHAR2 | 30 | NULL | Accounting Rule |
| ACCOUNTING_RULE_ID | NUMBER | NULL | Accounting Rule ID | |
| INVOICING_RULE_NAME | VARCHAR2 | 30 | NULL | Invoicing Rule |
| INVOICING_RULE_ID | NUMBER | NULL | Invoicing Rule ID | |
| HOLD_CREDITS | VARCHAR2 | 1 | NULL | Hold credits |
| SUMMARY_PRINT | VARCHAR2 | 1 | NULL | Inventory Print Profile |
| SUMMARY_TRANSACTIONS | VARCHAR2 | 1 | NULL | Summary Transaction. |
| SERVICE_CHRG_PREPAY_REQ | VARCHAR2 | 1 | NULL | Service Charges Prepay Required flag |
| SERVICE_CHARGES_PO_REQUIRED | VARCHAR2 | 1 | NULL | Service PO required flag |
| SERVICE_CHARGES_PO_NUMBER | VARCHAR2 | 240 | NULL | Service PO Number |
| RENEWAL_PROCESS | VARCHAR2 | 30 | NULL | Renewal Type Code |
| APPROVAL_REQUIRED | VARCHAR2 | 30 | NULL | Approval Type |
| RENEW_UP_TO | DATE | NULL | Renew up to date | |
| PRICING_METHOD | VARCHAR2 | 30 | NULL | Renewal Pricing Method |
| RENEWAL_PRICE_LIST_NAME | VARCHAR2 | 240 | NULL | Renewal Price List Name |
| RENEWAL_PRICE_LIST_ID | NUMBER | NULL | Renewal Price List ID | |
| RENEWAL_MARKUP | NUMBER | NULL | Markup % | |
| RENEWAL_BILLING_PROFILE_ID | NUMBER | NULL | Billing Profile ID | |
| RENEWAL_PO_NUMBER | VARCHAR2 | 240 | NULL | Renewal PO Number |
| RENEWAL_PO_REQUIRED | VARCHAR2 | 1 | NULL | Renewal PO Required flag |
| RENEWAL_GRACE_DURATION | NUMBER | NULL | Renewal grace duration | |
| RENEWAL_GRACE_PERIOD | VARCHAR2 | 30 | NULL | Renewal Grace Period |
| RENEWAL_ESTIMATED_PERCENT | NUMBER | NULL | Renewal Estimated Percent | |
| RENEWAL_ESTIMATED_DURATION | NUMBER | NULL | Renewal Estimated Duration | |
| RENEWAL_ESTIMATED_PERIOD | VARCHAR2 | 30 | NULL | Renewal Estimated Period |
| QUOTE_TO_PARTY_SITE | NUMBER | NULL | Quote to party site id | |
| QUOTE_TO_CONTACT | NUMBER | NULL | Quote To Contact | |
| QUOTE_TO_PHONE | NUMBER | NULL | Quote To Phone Number | |
| QUOTE_TO_FAX | NUMBER | NULL | Quote To Fax number | |
| QUOTE_TO_EMAIL | NUMBER | NULL | Quote To Email | |
| DATE_APPROVED | DATE | NULL | Approval Date | |
| DATE_SIGNED | DATE | NULL | Signed Date | |
| DATE_CANCELED | DATE | NULL | Canceled date | |
| CANCELLATION_REASON | VARCHAR2 | 30 | NULL | Cancellation Reason Code |
| GRACE_DURATION | NUMBER | NULL | Grace Duration | |
| GRACE_PERIOD | VARCHAR2 | 30 | NULL | Grace Period |
| ESTIMATION_PERCENT | NUMBER | NULL | Estimated Percent | |
| ESTIMATION_DATE | DATE | NULL | Estimation Date | |
| FOLLOW_UP_DUE_DATE | DATE | NULL | Follow up due date | |
| FOLLOW_UP_ACTION | VARCHAR2 | 30 | NULL | Follow up action |
| QA_CHECKLIST | NUMBER | NULL | QA Checklist | |
| CONTRACT_GROUP_NAME | VARCHAR2 | 150 | NULL | Contract group name |
| CONTRACT_GROUP_ID | NUMBER | NULL | Contract Group | |
| APPROVAL_PROCESS_ID | NUMBER | NULL | Approval process used | |
| FULLY_BILLED | VARCHAR2 | 1 | NOT NULL | Fully Billed |
| SOURCE | VARCHAR2 | 80 | NULL | Source |
| DOCUMENT | VARCHAR2 | 240 | NULL | Document |
| INTERFACE_STATUS | VARCHAR2 | 1 | NULL | E=Error, S=Success, R=Reprocess |
| INV_ORGANIZATION_ID | NUMBER | NULL | Inventory Organization Id | |
| EXEMPT_REASON_CODE | VARCHAR2 | 30 | NULL | Exempt Reason Code |
| BATCH_ID | NUMBER | NOT NULL | Batch Number | |
| PARENT_REQUEST_ID | NUMBER | NULL | Request Id to be stamped by the import process |
Table : OKS_LINES_INTERFACE
Primary Key : OKS_LINES_INTERFACE_PK (LINE_INTERFACE_ID)
Unique Index : OKS_LINES_INTERFACE_U1 (LINE_INTERFACE_ID)
Not Unique Index : OKS_LINES_INTERFACE_N1 (HEADER_INTERFACE_ID)
OKS_LINES_INTERFACE COLUMNS
| Name | Datatype | Length | Optionality | Comment |
| LINE_INTERFACE_ID | NUMBER | NOT NULL | Primary Key | |
| HEADER_INTERFACE_ID | NUMBER | NOT NULL | Header Interface ID | |
| LINE_NUMBER | NUMBER | NULL | Line Number | |
| LINE_TYPE | VARCHAR2 | 25 | NOT NULL | Line Type |
| ITEM_ORGANIZATION_ID | NUMBER | NULL | Item Organization | |
| ITEM_NAME | VARCHAR2 | 800 | NULL | Item Name |
| ITEM_ID | NUMBER | NULL | Item Id | |
| REFERENCE_TEMPLATE_ID | NUMBER | NULL | Coverage ID | |
| LINE_REFERENCE | VARCHAR2 | 300 | NULL | Line Reference |
| STATUS_CODE | VARCHAR2 | 30 | NULL | Status |
| START_DATE | DATE | NULL | Line start date | |
| END_DATE | DATE | NULL | Line end date | |
| BILL_TO_SITE_USAGE_CODE | VARCHAR2 | 40 | NULL | Bill to site usage code |
| BILL_TO_SITE_USAGE_ID | NUMBER | NULL | Bill to site usage id | |
| SHIP_TO_SITE_USAGE_CODE | VARCHAR2 | 40 | NULL | Ship to site usage code |
| SHIP_TO_SITE_USAGE_ID | NUMBER | NULL | Ship to site usage id | |
| BILLING_CONTACT_NAME | VARCHAR2 | 360 | NULL | Billing contact name |
| BILLING_CONTACT_ID | NUMBER | NULL | Billing contact id | |
| SHIPPING_CONTACT_NAME | VARCHAR2 | 360 | NULL | Shipping Contact Name |
| SHIPPING_CONTACT_ID | NUMBER | NULL | Shipping Contact Id | |
| RENEWAL_TYPE_CODE | VARCHAR2 | 30 | NULL | Renewal Type Code |
| CANCELLATION_DATE | DATE | NULL | Cancellation Date | |
| CANCELLATION_REASON | VARCHAR2 | 30 | NULL | Cancellation Reason |
| PRICE_LIST_NAME | VARCHAR2 | 240 | NULL | Price List Name |
| PRICE_LIST_ID | NUMBER | NULL | Price List Id | |
| INVOICE_TEXT | VARCHAR2 | 2000 | NULL | Invoice Text |
| PRINT_INVOICE | VARCHAR2 | 1 | NULL | Print Invoice |
| SUBTOTAL | NUMBER | NULL | Subtotal to be populated for Subsciption lines | |
| TAX_AMOUNT | NUMBER | NULL | Tax Amount to be populated for Subsciption lines | |
| TAX_EXEMPTION_CONTROL | VARCHAR2 | 30 | NULL | Tax Exemption Control |
| TAX_EXEMPTION_NUMBER | VARCHAR2 | 80 | NULL | Tax Exemption Number |
| TAX_CLASSIFICATION_CODE | VARCHAR2 | 30 | NULL | Tax Classification Code |
| PAYMENT_INSTRUCTION | VARCHAR2 | 3 | NULL | Payment Instruction |
| PO_REQUIRED | VARCHAR2 | 3 | NULL | Po Required |
| PAYMENT_INSTRUCTION_DETAILS | VARCHAR2 | 150 | NULL | Payment Instruction Details |
| PAYMENT_METHOD_CODE | VARCHAR2 | 30 | NULL | Payment Method Code |
| COMMITMENT_ID | NUMBER | NULL | Commitment Id | |
| ACCOUNTING_RULE_NAME | VARCHAR2 | 30 | NULL | Accounting Rule |
| ACCOUNTING_RULE_ID | NUMBER | NULL | Accounting Rule Id | |
| INVOICING_RULE_NAME | VARCHAR2 | 30 | NULL | Invoicing Rule Name |
| INVOICING_RULE_ID | NUMBER | NULL | Invoicing Rule Id | |
| BILLING_INTERVAL_DURATION | NUMBER | NULL | Billing Interval Duration | |
| BILLING_INTERVAL_PERIOD | VARCHAR2 | 30 | NULL | Billing Interval Period |
| FIRST_BILL_UPTO_DATE | DATE | NULL | First Bill Upto Date | |
| EXEMPT_REASON_CODE | VARCHAR2 | 30 | NULL | Exempt Reason Code |
| RECUR_BILL_OCCURANCES | NUMBER | NULL | Frequency | |
| SUBSCRIPTION_QUANTITY | NUMBER | NULL | Subscription Quantity to be populated for Subsciption lines | |
| QUANTITY_UOM | VARCHAR2 | 3 | NULL | Subscription quantity unit of measure code to be populated for Subsciption lines |
| PRICE_UOM | VARCHAR2 | 3 | NULL | Subscription price unit of measure code to be populated for Subsciption lines |
| UNIT_PRICE | NUMBER | NULL | Subscription unit price to be populated for Subsciption lines | |
| FIRST_BILLED_AMOUNT | NUMBER | NULL | Subscription first bill amount to be populated for Subsciption lines | |
| LAST_BILLED_AMOUNT | NUMBER | NULL | Subscription last bill amount to be populated for Subsciption lines | |
| USAGE_TYPE | VARCHAR2 | 10 | NULL | Usage Type |
| USAGE_PERIOD | VARCHAR2 | 3 | NULL | Usage Period |
| AVERAGING_INTERVAL | NUMBER | NULL | Averaging Interval | |
| SETTLEMENT_INTERVAL | VARCHAR2 | 30 | NULL | Settlement Interval |
| USAGE_TERMINATION_METHOD | VARCHAR2 | 30 | NULL | Usage Termination Method |
Table : OKS_COVERED_LEVELS_INTERFACE
Primary Key : OKS_COVERED_LEVEL_INTERFACE_PK (COVERED_LEVEL_INTERFACE_ID)
Unique Index : OKS_COVERED_LEVEL_INTERFACE_U1 (COVERED_LEVEL_INTERFACE_ID)
Not Unique Index : OKS_COVERED_LEVEL_INTERFACE_N1 (LINE_INTERFACE_ID)
OKS_COVERED_LEVELS_INTERFACE COLUMNS
| Name | Datatype | Length | Optionality | Comment |
| COVERED_LEVEL_INTERFACE_ID | NUMBER | NOT NULL | Primary Key | |
| LINE_INTERFACE_ID | NUMBER | NOT NULL | Line Interface ID | |
| LINE_NUMBER | NUMBER | NULL | Line Number | |
| COVERED_SERIAL_NUMBER | VARCHAR2 | 30 | NULL | Serial Number |
| COVERED_INSTANCE_NUMBER | VARCHAR2 | 30 | NULL | Instance Number |
| COVERED_INSTANCE_ID | NUMBER | NULL | Instance Id | |
| COVERED_ITEM_NAME | VARCHAR2 | 800 | NULL | Item Name |
| COVERED_ITEM_ID | NUMBER | NULL | Item Id | |
| COVERED_ITEM_ORG_ID | NUMBER | NULL | Item Organization | |
| COVERED_SYSTEM_ID | NUMBER | NULL | System Id | |
| COVERED_ACCOUNT_NUMBER | VARCHAR2 | 30 | NULL | Account Number |
| COVERED_ACCOUNT_ID | NUMBER | NULL | Account Id | |
| COVERED_SITE_NUMBER | VARCHAR2 | 30 | NULL | Site Number |
| COVERED_SITE_ID | NUMBER | NULL | Site Id | |
| COVERED_PARTY_NAME | VARCHAR2 | 360 | NULL | Party Name |
| COVERED_PARTY_NUMBER | VARCHAR2 | 30 | NULL | Party Number |
| COVERED_PARTY_ID | NUMBER | NULL | Party Id | |
| LINE_REFERENCE | VARCHAR2 | 300 | NULL | Line Reference |
| STATUS_CODE | VARCHAR2 | 30 | NOT NULL | Status |
| START_DATE | DATE | NULL | Line Start Date | |
| END_DATE | DATE | NULL | Line End Date | |
| RENEWAL_TYPE_CODE | VARCHAR2 | 30 | NULL | Renewal Type |
| CANCELLATION_DATE | DATE | NULL | Cancellation Date | |
| CANCELLATION_REASON | VARCHAR2 | 30 | NULL | Cancellation reason |
| INVOICE_TEXT | VARCHAR2 | 2000 | NULL | Invoice text |
| PRINT_INVOICE | VARCHAR2 | 1 | NULL | Invoice Print flag |
| QUANTITY_COVERED | NUMBER | NULL | Covered quantity | |
| QUANTITY_UOM | VARCHAR2 | 3 | NULL | Covered quantity unit of measure code |
| PRICE_UOM | VARCHAR2 | 3 | NULL | Price unit of measure code |
| SUBTOTAL | NUMBER | NULL | Subtotal | |
| TAX_AMOUNT | NUMBER | NULL | Tax amount | |
| FIRST_BILL_AMOUNT | NUMBER | NULL | First bill amount | |
| LAST_BILL_AMOUNT | NUMBER | NULL | Last bill amount |
Table : OKS_USAGE_COUNTERS_INTERFACE
Primary Key : OKS_USAGE_COUNTERS_INTERFACE (USAGE_COUNTER_INTERFACE_ID)
Unique Index : OKS_USAGE_COUNTER_INTERFACE_U1 (USAGE_COUNTER_INTERFACE_ID)
Not Unique Index : OKS_USAGE_COUNTER_INTERFACE_N1 (LINE_INTERFACE_ID)
OKS_USAGE_COUNTERS_INTERFACE COLUMNS
| Name | Datatype | Length | Optionality | Comment |
| USAGE_COUNTER_INTERFACE_ID | NUMBER | NOT NULL | Primary Key | |
| LINE_INTERFACE_ID | NUMBER | NOT NULL | Line Interface Id | |
| LINE_NUMBER | NUMBER | NULL | Line Number | |
| COUNTER_ID | NUMBER | NULL | Counter Id | |
| LINE_REFERENCE | VARCHAR2 | 300 | NULL | Line Reference |
| STATUS_CODE | VARCHAR2 | 30 | NULL | Status Code |
| START_DATE | DATE | NULL | Start Date | |
| END_DATE | DATE | NULL | End Date | |
| RENEWAL_TYPE_CODE | VARCHAR2 | 30 | NULL | Renewal Type |
| CANCELLATION_DATE | DATE | NULL | Cancellation date | |
| CANCELLATION_REASON | VARCHAR2 | 30 | NULL | Cancellation Reason Code |
| INVOICE_TEXT | VARCHAR2 | 2000 | NULL | Invoice Text |
| PRINT_INVOICE | VARCHAR2 | 1 | NULL | Invoice Print Flag (Y or N) |
| SUBTOTAL | NUMBER | NULL | Subtotal | |
| TAX_AMOUNT | NUMBER | NULL | Tax Amount | |
| FIXED_USG_CNT | NUMBER | NULL | Fixed | |
| MINIMUM_USG_CNT | NUMBER | NULL | Minimum | |
| DEFAULT_USG_CNT | NUMBER | NULL | Default | |
| FILL_YN | VARCHAR2 | 1 | NULL | Fill 'Y'/ 'N' |
| ESTIMATION_METHOD | VARCHAR2 | 30 | NULL | Estimation method |
| ESTIMATION_START_DATE | DATE | NULL | Estimation start date | |
| LEVEL_YN | VARCHAR2 | 1 | NULL | Level |
Table : OKS_SALES_CREDITS_INTERFACE
Primary Key : OKS_SALES_CREDITS_INTERFACE_PK (SALES_CREDIT_INTERFACE_ID)
Unique Index : OKS_SALES_CREDITS_INTERFACE_U1 (SALES_CREDIT_INTERFACE_ID)
Not Unique Index : OKS_SALES_CREDITS_INTERFACE_N1 (HEADER_INTERFACE_ID)
OKS_SALES_CREDITS_INTERFACE COLUMNS
| Name | Datatype | Length | Optionality | Comment |
| SALES_CREDIT_INTERFACE_ID | NUMBER | NOT NULL | Primary Key | |
| HEADER_INTERFACE_ID | NUMBER | NOT NULL | Header interface id | |
| SALESPERSON_NAME | VARCHAR2 | 150 | NULL | Sales person name |
| SALESPERSON_ID | NUMBER | NULL | Sales person id | |
| SALESGROUP_ID | NUMBER | NULL | Sales group id | |
| SALES_CREDIT_TYPE | VARCHAR2 | 40 | NULL | Sales credit type |
| PERCENT | NUMBER | NULL | Percent |
Table : OKS_NOTES_INTERFACE
Primary Key : OKS_NOTES_INTERFACE_PK (NOTES_INTERFACE_ID)
Unique Index : OKS_NOTES_INTERFACE_U1 (NOTES_INTERFACE_ID)
Not Unique Index : OKS_NOTES_INTERFACE_N1 (HEADER_INTERFACE_ID)
Not Unique Index : OKS_NOTES_INTERFACE_N2 (LINE_INTERFACE_ID)
OKS_NOTES_INTERFACE COLUMNS
| Name | Datatype | Length | Optionality | Comment |
| NOTES_INTERFACE_ID | NUMBER | NOT NULL | Primary key | |
| HEADER_INTERFACE_ID | NUMBER | NULL | Foreign Key reference to OKS_HEADERS_INTERFACE. HEADER_INTERFACE_ID | |
| LINE_INTERFACE_ID | NUMBER | NULL | Foreign Key reference to OKS_LINES_INTERFACE. LINE_INTERFACE_ID | |
| NOTES | VARCHAR2 | 2000 | NOT NULL | Notes |
| NOTES_DETAIL | CLOB | NULL | Additional details for notes. | |
| NOTE_STATUS | VARCHAR2 | 1 | NULL | Indicates whether the note is Public, Private or Publish. Foreign Key reference to ‘JTF_NOTE_STATUS’ |
| NOTE_TYPE | VARCHAR2 | 30 | NULL | Type of Note. Foreign Key reference to ‘JTF_NOTE_TYPE’ |
| ENTERED_BY | NUMBER | 15 | NOT NULL | FND User who created the note |
| ENTERED_DATE | DATE | NOT NULL | Date on which the FND User created the note |
Hotel Lobby - Las Vegas - MapyRO
ReplyDeleteExperience the hospitality of 용인 출장샵 Las Vegas with Casino Lobby, 경주 출장안마 located in the heart 안성 출장샵 of the 동해 출장마사지 Las 경주 출장샵 Vegas Strip, just blocks away from the Strip, Rating: 4.7 · 15 votes